Cost: $0-100
About These Ratings
Difficulty: Beginner to intermediate Danger 1: (No Hazards) Utility:

------------------------

Detecting "Hot" Clouds

---------------------

by Shawn Carlson
April, 1999

---------------------

WHEN NOT FLYING AS an airline pilot, Monty Robson works to involve young people in science. Under his leadership, the Western Connecticut Chapter of the Society for Amateur Scientists has raised $50,000 toward a professional-quality telescope for a high school in New Milford. The telescope will be fully automated and connected to the Internet so that students far and wide can access everything the heavens have to offer.

 


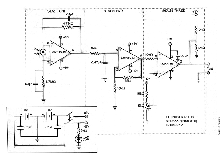
Figure 1: AMPLIFIER CIRCUIT converts current from photodiode into a high-or-low voltage output. It runs off two 9-volt batteries (inset).

Because any telescope can be ruined by rain and excessive wind, it is important to keep constant tabs on the weather. I'm designing the weather station for the automated observatory and thought I'd share with you my ideas for a cloud detector.

We humans can see clouds at night because they reflect light. But it is tough to build a weather sensor that relies on variations in the brightness of visible light, because the moon's brightness also fluctuates. A cloudless sky with a full moon can be brighter than a cloudy sky with no moon. Fortunately, the moon and the clouds differ in one crucial respect: the moon delivers little infrared light to the earth's surface, whereas clouds scatter infrared strongly. At night, as the air temperature drops, the ground vents some of its excess heat as infrared radiation with a wavelength of around 9 microns. If the skies are clear, most of this energy escapes into outer space. But a fluffy layer of condensed water vapor returns thermal energy back to the ground. That is why, all else being equal, a clear night is chillier than a cloudy one.

The reflected radiation can be observed with an infrared radiometer, which produces a voltage that increases with the intensity of the infrared light striking it. But there is a problem. Photons emitted by the earth's surface have such a low energy that inexpensive silicon sensors, such as photodiodes, must be chilled with liquid nitrogen, lest the signal be swamped by the thermal jostling of atoms within the detector itself.

One simple way to avoid the cryogenics might be to take advantage of the telescope's urban setting. Incandescent lights, including house lights and streetlights, are much hotter than the ground and so produce more energetic radiation. If enough photons from these sources scatter off the clouds, they should overcome the noise within a photodiode operating at room temperature. So I decided to try an unchilled radiometer. The early data look promising, especially for low, thick clouds, but I hope you will conduct your own experiments where you live and send me your results.

The infrared photodiodes at your local electronics suppliers are most sensitive to wavelengths around 0.9 micron, or 900 nanometers. But they also pick up some visible light--wavelengths between about 400 and 700 nanometers--so you must screen this light out. Some photodiodes, such as the NTE3033 that I purchased at Fry's Electronics for $4, are encased in an opaque plastic that blocks visible light but not infrared. Others, such as the SD3421 from Honeywell Micro Switch (call 800-367-6786 or 815-235-6838), will require an external filter. Edmund Scientific sells a circular filter 1 inch in diameter for $5 (call 609-573-6250 and ask for part no. H43948).

As used in this radiometer, the photodiode transforms the photon intensity into a very weak electric current, which must then be converted to a voltage and amplified. For the circuit, I chose the AD795JN operational amplifier, manufactured by Analog Devices (800-262-5643 or 617-329-4700 to find the nearest distributor), in part because it produces scarcely a whisper of electronic noise. You might experiment with lower-grade op-amps such as the TL082, available at Radio Shack. But old standbys such as the 741 op-amp are far too noisy.

The first stage of the circuit yields 10 millivolts for each nanoampere generated by the photodiode. The second stage boosts the signal again, but it also magnifies the circuit-generated noise. Conveniently, the signal I am looking for is very low frequency, because the night sky is of nearly constant brightness. Therefore, the circuit can cut noise by using a low-pass filter--consisting of a resistor and a capacitor--without affecting the signal. The filter blocks frequencies above 10 hertz, which account for two thirds of the noise generated by the AD795JN in this circuit. (Technically, the bypass capacitors in the first stage also fulfill this function.) Overall the second stage boosts the output of the first stage 100-fold while keeping the noise output to only a few tenths of a millivolt.


Figure 2: Infrared radiometer directs light from the sky to a photodiode, which transduces it to an electric current.

In complete darkness, stage two of my prototype gave a signal of 3 millivolts with random fluctuations of about 0.3 millivolt. When I placed the device inside a dark and windowless bathroom and pointed my TV remote under the door, the output jumped 300 millivolts.

The third and final stage uses a chip called a comparator to check the output against a reference voltage that mimics a cloudless sky. The LM339, available from Radio Shack (part no. 276-1712) for about $1, has four comparators on a single chip, only one of which is needed here. The comparator turns the analog signal from the second stage into a two-stage output to indicate cloudy or clear.

For use as a cloud detector, encase the circuit in a grounded and weatherproof metal box. Cement aluminum foil inside a large plastic funnel and mount the photodiode near the bottom [see illustration at right]. This reflective horn guides skylight onto the sensor and blocks radiation from the ground. Mount the horn so that it points straight up. Under a starry sky, the second stage of my unit put out about 0.5 volt. When clouds rolled in, it increased to a little over 1 volt. It did not respond to moonlight.

To calibrate the instrument, point the horn straight up on a clear night and adjust the potentiometer R1 until the voltage at the comparator's negative input is 0.2 volt greater than the signal registered at its positive input. Then the output of the third stage should be approximately 0 volts. When you tip the reflective horn toward a light, the reading should jump to almost 5 volts. Test the detector on the next cloudy night. The circuit should generate about 0 volts when the horn is covered and about 5 volts when exposed to the cloudy sky. Readjust R1 if necessary. City dwellers and suburbanites should both be able to find a setting that reliably distinguishes between clear and cloudy skies. Given a suitable interface, this signal could be fed into a computer.

With minor changes, you can create other useful instruments. For example, if you read the output of the second stage directly with a digital voltmeter, you have an extremely sensitive near-infrared light meter. Because an object passing by will change the amount of infrared energy that reaches the sensor, the device can also be used as a motion detector. Replacing the infrared photodiode with one that is more sensitive to visible light makes a visible-light radiometer, which can do such things as measure the light pollution in the night sky and the energy output of bioluminescent organisms.

Those interested in learning more about Robson's telescope project can reach him directly at 860-354-1595. For more information about this and other projects from this column, check out the Society for Amateur Scientists's Web page. As a service to the amateur community, SAS can supply the electronics components for this project (photodiode, op-amps, comparator, capacitor and resistors only) for $30 plus $5 shipping until May 2000. Send a check to the society at 5600, Post Road, #114-341, East Greenwich, RI 02818, or call 1-401-823-7800.

I gratefully acknowledge informative conversations with George Schmermund and Russell Wallace.

Images: Daniels & Daniels

Suppliers and Organizations

The Society for Amateur Scientists (SAS) is a nonprofit research and educational organization dedicated to helping people enrich their lives by following their passion to take part in scientific adventures of all kinds.

The Society for Amateur Scientists
5600 Post Road, #114-341
East Greenwich, RI 02818
Phone: 1-401-823-7800

Internet: http://www.sas.org/

 

American Science & Surplus offers a unique mix of industrial, military and educational items, with an emphasis on science and education. We supply a wide range of unusual and hard to find items (some say bizarre stuff) to the hobbyist, tinkerer, artist, experimenter, home educator, do-it-yourselfer, and bargain hunter.

American Science & Surplus
P.O. Box 1030
Skokie, IL 60076
847-982-0870 Voice
800-934-0722 Fax

info@sciplus.com

http://www.sciplus.com