Cost: $100+
About These Ratings
Difficulty: Intermediate; some special skills needed. Danger 2: (Minor injury possible) Utility:

------------------------

Detecting Natural Electromagnetic Waves

---------------------

by Shawn Carlson
May, 1996

---------------------

OCTOBER 17,1989, WAS going to be a banner day for Bay Area baseball. For the first time, the two cross-Bay rivals, the San Francisco Giants and the Oakland Athletics, were preparing to do battle in the World Series. Like millions of other San Franciscans, I was just settling in to watch the game on television when, without warning, it hit us all with the cold relentlessness of a crashing train. My whole house lurched violently and rolled as if being tossed on the crests of 10-foot-high waves. You didn't have to be a California native to know at once that this earthquake was a bad one.


Figure 1: ANTENNA FOR ELECTROMAGNETIC WAVES is made by winding copper wire around a metal rod. The electric drill, whose trigger is taped down, is controlled by the power strip.

Science quickly added a curious footnote to the Loma Prieta quake's destruction. Antony C. Fraser-Smith, an atmospheric scientist at Stanford University, issued a fascinating report. According to Fraser-Smith, the Hayward fault, which caused the earthquake, had tipped its hand. It had been sending out extremely long wavelength electromagnetic energy beginning almost a month before slipping and continuing right up until the quake. Three hours before the devastation began, Fraser-Smith's detectors were saturated with more than 300 times the normal background. A similar burst was observed on January 17,1995, just 40 minutes before a magnitude 6.9 quake devastated Kobe, Japan.


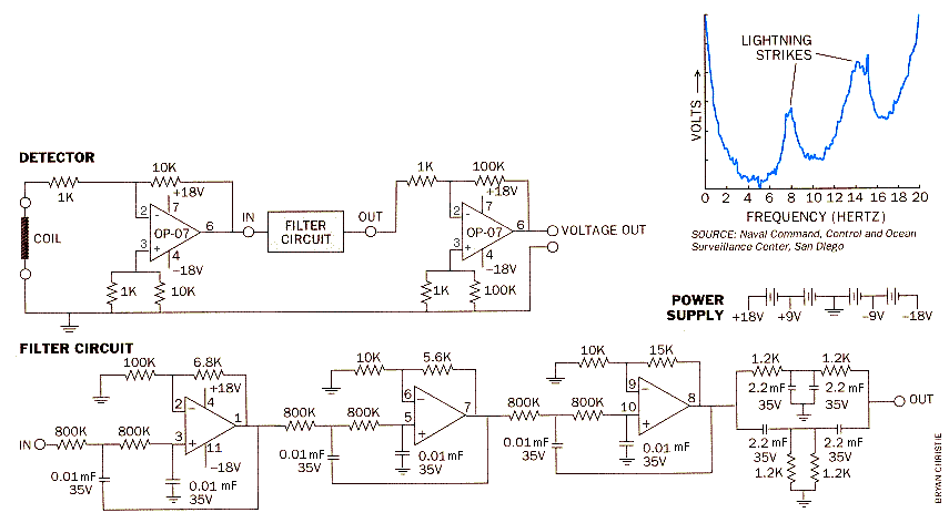
Figure 2: CIRCUITRY TO AMPLIFY ANTENNA SIGNALS includes a filter that requires three or the four op-amps contained within an OP-47OY chip (below). Plotting the amount of energy detected at different frequencies (right) can show peaks created by distant lightning strikes. Earthquakes reportedly produce waves at about four hertz.

The idea that low-frequency electromagnetic waves could be precursors to temblors remains controversial. Not all earthquakes release telltale electromagnetic signals before striking, and many researchers consider the data statisticalIy unconvincing. Amateur scientists might be able to contribute to this debate with the easy-to-build detector described here. If the low-frequency electromagnetic waves really do precede some earthquakes, this device will detect them. Indeed, it complements the seismometer described last month. Together they make a more sophisticated earthquake observing station than most professionals have. This detector will also enable you to investigate other sources of natural radio waves. About 100 or so lightning bolts strike the surface of Earth every second. Many of the electromagnetic waves associated with the storms (the vast majority occurring near the equator) travel around the globe by bouncing off the ionosphere. With the detector, you can record the signals; data taken over a long period can reveal how storm activity changes over the months. The solar wind bumping into the atmosphere is also a reasonable target. The electromagnetic waves from all these phenomena are incredibly long. Some stretch three million kilometers from crest to crest--almost 10 times the distance between Earth and the moon. Despite their extreme size, they are still just radio signals and so can be picked up by a properly designed radio tuned to the right frequency band 0.1 to about 20 hertz.

As its name suggests, an electromagnetic wave has both an electrical and a magnetic component. To catch the electric field, as conventional radios do, you usually need an antenna that is at least about one quarter the size of the wave-not too practical when the wave is a million kilometers long. Fortunately, the slowly varying magnetic component can be more easily detected because, by Faraday's law of induction, a changing magnetic field induces voltage inside a loop of wire.

Calibrating Your Antenna

You must determine the relation between an oscillating electromagnetic wave and the voltage your system generates when it detects the wave. Select a plastic pipe 2.5 feet (0.74 meter) long and wide enough to slip easily over your antenna. Uniformly wrap it with 100 turns of copper wire, then connect that wire to a signal generator through a 100-ohm resistor. If you do not have a signal generator, check out Build Your Own Low-Cost Signal Generator, by Delton T. Horn (TAB Books, 1994).

Center your antenna inside the pipe and set the signal generator to produce a 10-hertz sine wave. The current surging in the wire creates an oscillating magnetic field that your coil will detect. Calculate the maximum magnetic field strength with the equation

B = 0.89 x 4 x 10-7 (N/L)(V/R)

= 1.12 x 10-6 (N/L)(V/R)

where B is the maximum magnetic field strength in teslas, N is the number of coils on the pipe, L is the distance in meters between the first and last coil, V is the maximum voltage applied in volts, and R is the resistor value in ohms. Then plot B versus the signal voltage you measure ffom the antenna.

To discover the smallest signal detectable at 10 hertz, you will need to repeat the procedure, replacing the 100-ohm resistor with resistors of one kilohm, then 10 kilohms and even 100 kilohms. Because your coil is less sensitive at lower frequencies, you'll also need to redo the measurements with the signal generator set to one hertz and then to 0.1 hertz. With the data, you should be able to establish a relation between the signal voltage and the frequency of electromagnetic waves in hertz.

The antenna described here is hence just a solenoid-a cylindrical coil of wire wrapped around a long core. The core consists of a half-inch-diameter (12.8-millimeter) metal rod two feet (0.61 meter) long and wrapped with at least 50,000 turns of 30-gauge copper wire.

Rebar, an iron rod obtainable at any construction supply house, is inexpensive and makes a suitable core. Some alloys of iron, nickel and molybdenum, however, perform much better. Mu-metal and HyMu 80, for example, have exquisite magnetic properties that make an antenna constructed from them 20 times more sensitive than one crafted from rebar. Carefully annealing these rods in a vacuum furnace can boost this performance another 10-fold. But you'll pay for the improvement. Cores suitable for this project are available from Scientific Alloys in Westerly, R.I. (401-596 4947), for $107 apiece; having these cores annealed could double the cost. Some shops that repair electric motors will wind your coil for about $80. Alternatively, you can wind it yourself in an afternoon using the setup shown on page 98. A half-inch diameter core is too wide to be gripped by the three-eighths-inch-wide chuck found on most electric hand drills, so you will need bell reducers, which are fittings that link pipes of different diameters. They also provide an easy way to support the far end of the core while it is rotating. To keep the wire from slipping off the core, you need to cap the ends. Drill half-inch-diameter holes into two plastic coffee can lids. Slip them over the rod and epoxy them into place to support the ends of the winding. Use the tines of a dinner fork to guide the wire into snug coils. When the coil is completely wound (in about 20 layers), carefully trim the lids down to the wires.

You can estimate the number of turns you've wound by knowing how fast the drill chuck rotates and multiplying by the time the drill remained on. With a little practice, you can wind 10,000 turns an hour. Encase each completed coil inside a plastic pipe to protect it from the elements.

These antennas are highly directional. If your budget allows for only one coil, mount it vertically to search for earthquake precursors and horizontally, with its axis east-west, to detect waves from distant storms. With two coils, mount one vertically and the second with an east-west axis. For complete coverage, add a third coil aligned along the north-south axis. These antennas are so sensitive that they will detect passing cars 100 feet (30 meters) away, so try to set them up at least that far from roads or machinery.

The circuit uses two low-noise operational amplifiers to boost the signal and a filter circuit to cut out human-made radio noise. If you have an analog-to-digital interface, you can read the data directly into your home computer. Keep it at least 30 meters away so that its magnetic field does not interfere with the antenna. With a computer, you can identify the individual sources by applying a little mathematical chicanery known as a fast Fourier transform, or FFT. Many data-analysis software packages will do this procedure for you. The graph on the opposite page shows the FFT of a data file in which the output was recorded 30 times each second continuously over 24 hours. The Schumann peak, created by lightning strikes thousands of miles away, is clear at about eight hertz, along with a secondary component near 15 hertz. Earthquake waves seem to appear at around four hertz.

If you do not have a computer, you will need a chart recorder [see The Amateur Scientist, SCIENTIFIC AMERICAN, November 1955, July 1966, May 1970 or March 1972]. Different radio sources will add energy into your system at different frequencies. If you are using a chart recorder, you can only measure this total you can't unravel how much energy came from each frequency.

The Society for Amateur Scientists is organizing a network of amateur observers to contribute to our understanding of natural radio. It is also offering complete detector stations that are ready to be plugged into your personal computer. For more information or to get involved in the detecting network, send $5 to the Society for Amateur Scientists, 4951 D Clairemont Square, Suite 179, San Diego, CA 92117. Or download the information for free from its World Wide Web site-http://www.sas.org/ or from Scientific American's area on America Online. I am grateful to Ugo Conti of Electromagnetic Instruments in Richmond, Calif., Jack Dea of the Naval Command, Control and Ocean Surveillance Center in San Diego, and Tom Liu and Antony C. Fraser-Smith of Stanford University for valuable discussions.

 

Suppliers and Organizations

American Science & Surplus offers a unique mix of industrial, military and educational items, with an emphasis on science and education. We supply a wide range of unusual and hard to find items (some say bizarre stuff) to the hobbyist, tinkerer, artist, experimenter, home educator, do-it-yourselfer, and bargain hunter.

American Science & Surplus
P.O. Box 1030
Skokie, IL 60076
847-982-0870 Voice
800-934-0722 Fax

info@sciplus.com

http://www.sciplus.com

 

Fry's Electronics retails over 30,000 electronic items within each store. Fry's has been keeping hi-tech professionals supplied with products representing the latest technology trends and advances in the personal computer marketplace for 15 years. Fry's has become the place where a technical customer can shop with confidence and comfort.

 

The Society for Amateur Scientists (SAS) is a nonprofit research and educational organization dedicated to helping people enrich their lives by following their passion to take part in scientific adventures of all kinds.

The Society for Amateur Scientists
5600 Post Road, #114-341
East Greenwich, RI 02818
Phone: 1-401-823-7800

Internet: http://www.sas.org/