Cost: $0-100
About These Ratings
Difficulty: Intermediate; some special skills needed. Danger 2: (Minor injury possible) Utility:

------------------------

Exploring Chemical Bonds

---------------------

by Shawn Carlson
March, 1996

---------------------

THE WORLD IS HELD FAST by molecular bonds. They shape every sight, sound and texture. All of life's processes, from respiration to reproduction to repairing DNA, are carried out entirely through interacting molecules. Even consciousness itself is regulated and structured by electrochemical interactions in our brain. Clearly, understanding the strength and nature of these bonds is vital to science. Using the device described here, you can conduct original research into the chemical nature of creation.


Figure 1: TITRATION CALORIMETRY measures the strengths of chemical bonds. The thermogram (graph) shows the formation of different chemicals as NaOH is added to H3PO4.

When molecules interact, old bonds break, and new ones form to produce various chemical species. If, on the whole, the new molecules are more tightly bound than the old were, heat is given off, and the temperature of the solution containing the reacting molecules rises. If they are less tightly bound, heat is absorbed, and the temperature falls. Measuring how much heat flows into or out of these chemical interactions reveals information about these bonds, such as the amount of energy needed to hold molecules together.

The measurement technique, called titration calorimetry, requires simple apparatus. Place three test tubes into separate Styrofoam coffee cups and gently pack insulation around them. Insulating foam or finely shredded newspaper works well. Label the cups A, B and C.

A and C will hold the individual test chemicals dissolved in solution. B will hold exactly the same quantity of solution as A but without the test chemical. You will also need three rubber stoppers: two with two 1/8-inch-wide holes and one with one 1/8-inch-wide hole. Some test chemicals to try initially are solutions of vinegar and baking soda or of concentrated sugar water and vinegar. When you place a little of C's contents into A's, the temperature in A will change. A thermogram, a plot of total energy produced against the concentration of C molecules in A, displays the results graphically.

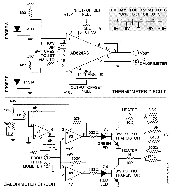
Two circuits consisting of several resistors and operational amplifiers (op-amps) are necessary to measure and control the temperature difference. One circuit is a sensitive thermometer, which detects the temperature changes that occur during a reaction in A. Small resistors then function as heaters to compensate for the temperature difference, raising the temperature of either A or B as required. The second circuit, called a calorimeter, measures the amount of heat delivered by the resistors, which equals the amount of energy generated or absorbed during the reaction.

Diodes serve as the key components of the thermometer circuit. When a diode conducts current, a voltage of about 0.7 volt appears across its leads. The precise value depends on temperature. The voltage falls about two millivolts for each degree Celsius increase-about 40 times the signal produced by a thermocouple, the device typically used to record temperature. Indeed, the diode thermometer can distinguish differences as small as 0.01 degree C.

Buy a package of type lN914 diodes (Radio Shack sells them in packages of 50 for about $2). Select two as your temperature probes. Solder 18 inches of wire to each lead and insulate the exposed wires with latex-based enamel paint. They are connected to an instrumentation amplifier, the heart of the thermometer. This powerful integrated circuit is easy to hook up and costs about $20 from Analog Devices in Norwood, Mass. (telephone 800-262-5643).

The thermometer first has to be set to zero. Place both diodes in their test tubes. Flip on all three dip switches to set the amplifier's gain to 1,000. Using a voltmeter, adjust the resistor labeled R1 until the voltage at pin 9 reads zero. Throw the dip switches off and adjust R2 until pin 9 voltage is again zero Flip the switches back on to reset the gain to 1,000.

Next, build the calorimeter circuit. Resistor R3 sets the sensitivity. With the aid of a voltmeter, adjust R3 until the voltage measured at pin 2 of op-amp 3 reads 10 millivolts. Then adjust R4 until pin 3 of op-amp 2 reads -10 millivolts. If your light-emitting diodes (LEDs) turn on when no chemicals are being mixed, use R3 to increase the voltage at pin 2 of op-amp 3 until they remain off.


Figure 2: TWO CIRCUITS form the basis for the experiment. The thermometer circuit detects changes as small as 0.01 degree Celsius. The calorimeter circuit, using type 741 op-amps, measures the heat made or absorbed during the reaction.

The simplest possible heaters are made from 10-ohm, 1/4-watt resistors. You will need two, one each for A and B. Solder 20-gauge insulated copper wire to each one and electrically insulate the leads with two coats of latex-based enamel. Bend the wires so that they push each resistor into the center of its test tube. You will also want to insulate them thermally. Check your local hardware store for products such as Dip It- a rubberized solution that sets to form an insulating coating.

For each test tube, thread the wires for the resistor through the same hole in the stopper (the second hole is for the addition of chemicals). Position the resistor about 1/4 inch above the bottom of the test tube. Fill the hole with silicone aquarium cement. Finally, strip and solder the leads above the stoppers, leaving the connections exposed. (Designs for other heaters, suitable for organic molecules and strong corrosives, appear on the World Wide Web page of the Society for Amateur Scientists.)

If A's temperature drops by as little as 0.01 degree C when chemical C is added, the circuit will light the green LED in the calorimeter circuit. It also passes a small current through the heater, which gently warms test tube A. When A reaches C's temperature again, the circuit turns off both the heater and the LED. With a stopwatch, you can measure how long the LED remains lit. That measurement, plus the voltage reading across the resistor, enables you to calculate the energy required to return A to its original temperature. If the test tubes are well insulated, this amount will be exactly the same as the energy absorbed by the molecular bonds.

If the temperature of A rises, the red LED lights. The heater in B then activates until B and A are again at the same temperature. The energy needed to elevate the temperature of B to that of A is the same as the energy liberated by the chemical interactions in A. To ensure that A and B always maintain equal volumes, you will need to add the same amount of solution from C into both A and B. Because B does not contain the critical chemical, however, adding the substance to it will not release any chemical energy.

To transfer chemicals from test tube to test tube, you will need a modified medicine dropper. Insert a 100-microliter capillary tube into the dropper and make an airtight seal with aquarium cement. Poke a hole into the dropper bulb with a pin. Capillary action will draw up a precise amount of fluid from B. But be careful. The amount of fluid drawn up will depend on the fluid's surface tension. Measure how far the fluid flows up the tube and, by comparing that height to the 100-microliter mark, estimate the volume of fluid. When transferring the chemical to A, place your finger over the pinhole as you squeeze.

Before recording data, place a small amount of each chemical into test tube A to see which LED lights up. If it is the red one, clip your voltmeter to B's heater. If green, clip it to test tube A's.

Now prepare your chemicals. Chemical C should be as concentrated as possible. Experiment to find the right concentration for A. Start with a tenth of C's. It should take at least 30 steps to reach the end point of your thermogram (when the T Fr) no longer lights) To find the correct amount, divide 30 by the number of steps and multiply by the original concentration in A. Immerse the containers in water for 15 minutes to equalize their temperature. Finally, pour the solutions into their test tubes.

To take data, insert the capillary tube into C and draw up the solution. Release it into B without dipping the capillary tube into the fluid. Nothing should happen. Repeat the procedure, this time placing C's solution into A. Now the LED should brighten, and your voltmeter should jump. Gently and continuously swirl cup A to make sure its contents are well mixed. Note the voltage and how long the LED stayed on. For greatest accuracy, the LED should remain lit for 100 seconds.

The amount of energy deposited in calories is 0.2390 (V2/R)t, where V is the voltage across the heating resistor, R is the resistance in ohms of the resistor, and t is the time in seconds that the LED remained lit.

In a thermogram, if every molecule of A interacts, the graph's slope will change sharply at the end points. If only a small fraction interact, the end points will be rounded. A changing slope can also indicate the concentrations at which different chemicals form.

To learn how to interpret thermograms and obtain more information about this project, send $5 to the Society for Amateur Scientists (SAS), 4951 D Clairemont Square, Suite 179, San Diego, CA 92117, or download the information from http://www.sas.org/ or from Scientific American's area on America Online.

Suppliers and Organizations

The Society for Amateur Scientists (SAS) is a nonprofit research and educational organization dedicated to helping people enrich their lives by following their passion to take part in scientific adventures of all kinds.

The Society for Amateur Scientists
5600 Post Road, #114-341
East Greenwich, RI 02818
Phone: 1-401-823-7800

Internet: http://www.sas.org/

 

American Science & Surplus offers a unique mix of industrial, military and educational items, with an emphasis on science and education. We supply a wide range of unusual and hard to find items (some say bizarre stuff) to the hobbyist, tinkerer, artist, experimenter, home educator, do-it-yourselfer, and bargain hunter.

American Science & Surplus
P.O. Box 1030
Skokie, IL 60076
847-982-0870 Voice
800-934-0722 Fax

info@sciplus.com

http://www.sciplus.com