Cost: $0-100
About These Ratings
Difficulty: Intermediate; some special skills needed. Danger 3: (Serious injury possible) Utility: This project is based on obsolete technology.

------------------------

A Modulator Is Constructed for Laser Light, and Phase-Contrast Microscopy Is Simulated

---------------------

by C. L. Stong
November, 1970

---------------------

LASER LIGHT has an immense capacity for carrying signals. The beam of a helium-neon laser, even if it is loaded to less than 10 percent of its capacity, can in theory transmit a million television programs and 100 times the world's present radio traffic while simultaneously enabling every person on the earth to have a private telephone. The use of the laser for mass communication, however, awaits the development of a practical modulator: an apparatus for impressing multiple signals on the light beam.

Several modulation schemes have been proposed, including a device based on the effect first described in 1845 by Michael Faraday. He observed that a block of lead glass, when it is immersed in a strong magnetic field, rotates the plane of vibration of light waves. Other experimenters demonstrated the Faraday effect in various solids and in gases and liquids. Recently Don Smith, a Mobile, Ala., high school student, used the Faraday effect for modulating both laser light and ordinary light. He describes the as follows.


Faraday cell of Don Smith's laser-light modulator

"Essentially the apparatus consists of a tubular glass cell of fluid that forms the core of a solenoid (a cylindrical coil of magnet wire). The solenoid, when it is energized by electrical signals, sets up a magnetic field in the fluid. The strength of the field varies in proportion to the amplitude of the signal current.

"The light to be modulated enters the cell through a polarizing filter, commonly known as the polarizer, that restricts the vibration of the light waves to a single plane. As the waves proceed through the fluid the plane in which they vibrate is rotated by an amount that varies with the strength of the magnetic field and hence with the strength of the signals. Light waves that emerge from the cell encounter a second polarizing filter, called the analyzer, that is relatively transparent to waves that vibrate in one plane, opaque to waves that vibrate at right angles to this plane and of proportionate transparency to waves that vibrate in planes between these extremes. The analyzer is adjusted to the position of maximum transparency for light waves that are rotated through the largest angle. With the apparatus so adjusted, variations in the strength of signals are reproduced as variations in the brightness of the emerging light. The electrical signal can be reproduced at a distant point by inserting a photoelectric cell in the modulated beam.

"The amount of information that can be impressed on light by the Faraday effect is limited primarily by the loss o energy in the cell. The solenoid functions as an induction furnace as well as a modulator. It can melt lead glass if it is energized by high-frequency current of sufficient strength. Other materials including certain liquids and gases, absorb less energy. Most of my experiments have been done with carbon disulfide although I have also used water and nitrobenzene.

"The cell of my apparatus consists of a glass tube about 2.5 centimeters in diameter and 30 centimeters long closed at the ends by flat glass windows. Fluid is admitted to the cell through a port near one end. A short length of 1/4-inch tubing is sealed to the port. The windows can be made of cover glasses of the kind used for protecting 35-millimeter photographs. Affix them to the ends of the tube with epoxy cement. The solenoid, consisting of 295 turns of No. 2 enameled copper wire in a single layer was wound directly on the glass tube.

"The solenoid is powered by an audio frequency amplifier that develops a output of some 200 watts and a maximum current in the winding of 12.6 amperes. The amplifier consists of two stages of speech amplification; the drive a pair of beam-power tubes in the output stage. The construction is conventional except for the output transformer. Most commercial output transformers are designed to match the impedance of loudspeakers, which range from four to 16 ohms. The impedance of my solenoid is only 1.2 ohms.


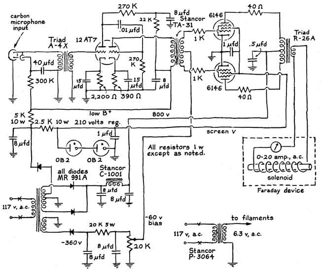
Circuitry of modulator

"I solved the matching problem b using for the output transformer a 100 watt power transformer that happened to be on hand. It is designed to operate from a 117-volt power line and has three secondary windings. One winding is center-tapped and rated at 800 volts. Two are 6.3-volt windings rated for an output current of 15 amperes each. I reversed the transformer, using the center-tapped 800-volt winding as the input and the two 6.3-volt windings in series as the output [see illustration at left].

"Although the transformer is rated at only half of the peak power that the amplifier can develop, it is adequate because the average power of an audio signal rarely exceeds 30 percent of the peak power. The match between the secondary winding and the solenoid appears to be reasonably good. An experimenter could easily substitute any comparable transformer, such as the Triad Type R-26A.

"I also had another transformer of unconventional design that I used for the power supply. One of the secondary windings develops about 600 volts and the other 250 volts. When rectified and filtered, these potentials become 800 volts and 360 volts. They are respectively used for the plate voltage and the grid-bias voltage of the output stage. A pair of transformers such as the Stancor PC-S405 and PS-8416 would develop the required voltages. Plate voltage for the input stage can be on the order of 100 to 120 volts and, with rectification, can be taken directly from the power line.


Components of the modulator

"The receiver that I use for picking up the modulated light and converting it into sound consists of a Type 931 photomultiplier tube, a power supply for energizing the photocell and a conventional audio amplifier of the kind used in record players. A simple lens, which can be an ordinary reading glass, focuses the modulated light on the photocathode of the photomultiplier. Incidentally, the light source must be monochromatic because the amount by which the Faraday cell rotates the plane of polarization varies with wavelength. In the case of white light some component colors would be rotated more than others, thus lowering the effectiveness of the cell. An incandescent lamp can be used as the light source by including in the lamp housing a simple lens for bending the rays into a parallel beam and by inserting a color filter, such as a sheet of red transparent plastic, just ahead of the polarizer. An ideal light source is a helium-neon laser with Brewster windows. The laser beam is both monochromatic and polarized, eliminating the need for the collimating lens, the color filter and the polarizer.

"To test the system initially I placed the transmitter at one end of my workbench and the receiver at the other end. After applying power to the lamp I located the beam of light at the distant end of the bench with a white card and adjusted the position of the transmitter so that the beam entered the lens of the receiver. Power was then applied to both the transmitter and the receiver, an audio signal was applied to the input of the transmitter and the volume of the signal was adjusted so that the pointer of an ammeter in the solenoid circuit swung to about 10 amperes every five seconds. The analyzer was now rotated to the position where the signal was reproduced at maximum volume.


The receiver circuit

"The alignment of the light beam becomes increasingly difficult as the transmitter and the receiver are operated at greater separations. The beam from an incandescent lamp diverges so much that at a distance of 100 feet or more it cannot be detected on a screen. You can locate the beam by looking toward the source and maneuvering the position of your eye until the light appears brightest. The receiver is moved to this position.

"Never look at the source when aligning a laser beam. Laser light can permanently damage the eye. When a laser is used, fit the transmitter with an alinement telescope of the kind used on guns and rifles. To collimate the telescope and the transmitter, intercept the laser beam with a white screen at a distance of about 30 feet and adjust the position of the telescope so that the distant spot of laser light is centered on the cross hairs. The line of sight and the light beam now converge because the telescope is situated above or toward one side of the laser. I have experimented with various fluids in the Faraday cell.

"As I have mentioned, the rotation of the plane of polarization varies directly with the strength of the magnetic field and with the wavelength of the light. It also varies with temperature, the length of the magnetized medium and the nature of the medium. Assuming polarized monochromatic light at the wavelength of the yellow hue emitted by sodium, the rotation in minutes of arc is equal to the product of the length of the magnetized path in centimeters, multiplied by the strength of the magnetic field in gauss and by a constant of proportionality that is characteristic of each substance.

"Many of the constants were determined experimentally during the l9th century by the French physicist Marcel Emile Verdet. They bear his name and specify the rotation of the plane of polarization in minutes of arc produced when light traverses one centimeter of a substance immersed in a magnetic field of one gauss. Typical Verdet constants (at 20 degrees Celsius) are rock salt, .035; lead glass, .031; zinc sulfide (beta), .225; water, .013; carbon disulfide, .042; atmospheric air, .006. Carbon disulfide works nicely but is volatile and extraordinarily toxic. Inhaling even a small quantity of the vapor can result in chronic illness.

"The plane of polarization rotates in the direction opposite to the flow of electrons in the solenoid. For this reason the amount of rotation can be doubled by reflecting modulated light back through the cell. Indeed, if the inner surfaces of both windows were aluminized and clear openings were left in the coating for the entrance and exit beams, multiple passes would be made and the amount of rotation would be increased several times (at the cost of some loss of brightness). Aluminum coatings absorb about 10 percent of the incident light, and some energy is also absorbed by the modulating medium. I intend to experiment with reflective coatings in the near future.

"Frequencies of up to 50 kilocycles can be modulated by a solid rod of lead glass of the kind used in neon signs. The ends should be ground flat at right angles to the axis of the rod and either polished or capped by microscope cover glasses cemented in place with Canada balsam. If the light source is a helium-neon laser, the diameter of the glass rod need be no larger than five millimeters. The solenoid can be wound directly on the rod.

"The efficiency of the apparatus in terms of power consumed for modulation varies inversely with the diameter of the solenoid. A solenoid with a radius of 2.5 millimeters is substantially more efficient than one with a radius of 12.5 millimeters. On the other hand, the impedance of the solenoid is lowered proportionately with the radius, which complicates the problem of matching the output of the amplifier to the load. The impedance of a 300-turn coil of No. 21 gauge magnet wire, a radius of 2.5 millimeters and a length of 300 millimeters is about .4 ohm."

AN experiment for demonstrating on a large scale and with inexpensive materials optical phenomena similar to those involved in phase-contrast microscopy is submitted by P. C. Diegenback of the Zoological Laboratory of the University of Amsterdam. The apparatus that Diegenback has designed and built could be used for large-scale phase-contrast photography, although no subjects have been found for which the technique would have an advantage over existing photographic methods. Diegenback writes:

"The correct use of the microscope implies some insight into the theories of microscopical image formation. In the case of the phase-contrast microscope such insight is absolutely necessary. One need not own a phase-contrast microscope, however, to gain experience with the phenomenon. The principles can be demonstrated by using a larger apparatus. I do the experiments with a commercial optical bench, but a bench of com parable usefulness can be improvise largely of wooden parts [see illustration at right].


P.C. Diegenback's phase-contrast apparatus

"The optical bench includes an incandescent lamp whose rays are directed through the specimen by a pair of condenser lenses. An image of the specimen is focused by an objective lens on a ground-glass screen. In the case of my optical bench a front-surface mirror between the condenser lenses deflects the rays through a right angle, but this feature was not essential. The focal length of the objective lens is 12 centimeters, but it too is not critical. The simple lenses can be of any convenient focal length, since the dimensions of the optical bench can be altered to accommodate any lenses that are available.

"The great virtue of the phase-contrast microscope is its ability to form a black-and-white image of differences in the refractive properties of a transparent specimen that appears perfectly uniform and clear to the unaided eye. Typical specimens are bacteria, but specimens of this kind large enough for use in my apparatus are rare in nature. Demonstration specimens are easy to make. For example, put a streak of Canada balsam on a conventional microscope slide with a toothpick and let it dry in a dust-free enclosure.

"In the phase-contrast microscope a portion of the light that is diverted by the specimen reaches the eye in the same way that it does in a conventional microscope. Another portion, in addition to passing through the specimen, also traverses a transparent material, called the phase plate, that retards the light waves by a quarter of a wavelength. The waves are thus divided into two portions, which combine in the eye to create the blackand-white image.

"These features are simulated by the optical bench. A support is devised for a phase plate about two centimeter above the objective lens. The phase plate consists of a clear glass plate, such as the cover glass of a 35-millimeter photograph slide, coated with a thin strip o clear lacquer.

"To make the phase plate put a length of adhesive cellophane tape across the center of the cover glass. With a razor blade cut a thin strip about a millimeter wide from the center of the tape. Spray the tape lightly with transparent lacquer, such as Krylon spray coating No 1301. When the lacquer dries, remove the tape.

"An aperture of identical proportion is needed for masking the light source. I made the aperture by covering a second clear glass plate with opaque plastic tape and cutting in it a slit proportioned so that when the aperture was inserted in the filter holder, rays from the lamp came to focus only on the plastic strip of the phase plate. The focal length and spacing of the condenser lenses determine the size of the image made by the aperture and must be taken into account when the aperture is made.

"To adjust the optical bench initially put the aperture plate in the filter holder. Transfer the ground-glass screen a the top of the optical bench to the holder that will be used for supporting the phase plate about two centimeters above the objective lens. With the condensers and the deflecting mirror in place, but without a specimen on the object table, adjust the position of the condenser to focus the aperture on the ground glass. Return the ground glass to the top of the optical bench, place a specimen on the object table and focus it on the ground glass. (A photograph of a typical specimen-a streak of Canada balsam-thus made with conventional illumination appears at left below.) Next, remove the specimen, insert the phase plate in its holder above the objective lens and align it so that only the strip of lacquer is illuminated. Return the specimen to the object table and focus it on the ground glass. (A photograph of the same streak made by phase-contrast illumination appears second from left below.)

"The image can be further improved by reducing light from the phase plate by means of a neutral-density filter that covers the strip of lacquer. To make the filter, pass one side of a cover glass through the flame of a candle to coat it lightly with a film of soot. Wipe off all soot except a thin band that matches the strip of lacquer. Place the filter directly above the lacquer strip. If the density of the soot is optimum, a distinct improvement will be observed in the resulting image of the specimen. One can also make a filter for reducing the unretarded light by cleaning soot only from the area of the lacquer strip. This lighting is known as negative phase contrast. It is not a desirable kind of illumination because information in the specimen is lost by absorption. (The third and fourth photographs below respectively show the streak in balanced phase contrast and in negative phase contrast.)


Streak of Canada balsam photographed in normal light (left) and three types of phase contrast

"An apparatus of this design is azimuth-dependent, meaning that the aperture and the lacquer strip must be parallel or the phase-contrast effect will be diminished. Manufacturers of phase contrast instruments solve the problem of phase dependency by using an annular aperture and a phase plate in the form of a matching ring. Either element can be rotated without disturbing the optical configuration. I made an annular set of elements for the large-scale demonstration. A photograph of the resulting image contains somewhat more information than photographs made with linear elements do. Still other improvements can be achieved by using polarizing filters in the direct rays as well as those that pass through the phase plate. Indeed, the apparatus enables the experimenter to investigate all forms of microscopic lighting, including both dark-field and Rheinberg illumination" [see "The Amateur Scientist, SCIENTIFIC AMERICAN; April, 1968].

 

Bibliography

FUNDAMENTALS OF OPTICS. Francis A. Jenkins and Harvey E. White. McGraw-Hill Book Company, Inc., 1957.

THE MODULATION OF LASER LIGHT. Donald F. Nelson in Scientific American, Vol. 218, No. 6, pages 17-23; June, 1968.

 

Suppliers and Organizations

The Society for Amateur Scientists (SAS) is a nonprofit research and educational organization dedicated to helping people enrich their lives by following their passion to take part in scientific adventures of all kinds.

The Society for Amateur Scientists
5600 Post Road, #114-341
East Greenwich, RI 02818
Phone: 1-401-823-7800

Internet: http://www.sas.org/




At Surplus Shed, you'll find optical components such as lenses, prisms, mirrors, beamsplitters, achromats, optical flats, lens and mirror blanks, and unique optical pieces. In addition, there are borescopes, boresights, microscopes, telescopes, aerial cameras, filters, electronic test equipment, and other optical and electronic stuff. All available at a fraction of the original cost.

SURPLUS SHED
407 U.S. Route 222
Blandon, PA 19510 USA
Phone/fax : 610-926-9226
Phone/fax toll free: 877-7SURPLUS (877-778-7758)
E-Mail: surplushed@aol.com
Web Site: http://www.SurplusShed.com