Cost: $0-100
About These Ratings
Difficulty: Beginner to intermediate Danger 2: (Minor injury possible) Utility:

------------------------

A Sensitive Electronic Thermometer Used for Making a Study in Micrometeorology

---------------------

by C. L. Stong
June, 1967

---------------------

MOST HUMAN BEINGS SPEND THE greater part of their lives in the bottom six feet of the earth's atmosphere, and yet until recently little effort was made to describe and understand the distinctive climatic features of that narrow zone. Many clues were virtually unnoticed. For example, when a man walks his dog on a clear day in spring, the animal may pant abnormally and otherwise appear to be suffering from heat, even though the air feels cool and dry to the man. A look at a thermometer might reveal a temperature of about 70 degrees Fahrenheit at the level of the man's eyes.


Figure 1: Circuitry of the electronic thermometer designed by Douglas A. Kohl

The explanation of the dog's discomfort becomes apparent if one stretches out on the grass. The ground will feel hot and moist, as will the air. The temperature near the surface may be in the 90's and the relative humidity close to 100 percent.

Two areas no more than a few hundred feet apart can exhibit wholly different climatic conditions, depending on the local soil, wind and sunlight and such factors as surface evaporation and transpiration by plants. Factors that influence climate near the surface are of concern to truck farmers, gardeners and viniculturalists, and to those interested in soil conditioning, flood control and erosion control.

Until about 25 years ago no data were available on the small-scale aspects of climate, nor had instruments been developed for measuring the several variables. Since then the new discipline of micrometeorology has evolved rapidly; it now has many specialists, including a number of enthusiastic amateurs. One of the latter is Douglas A. Kohl, an engineer with Litton Industries in Minneapolis, Minn.

Recently Kohl has been investigating the effect of sunlight on air at low altitude. Everyone feels quick fluctuations in the temperature of the air from time to time, often several a minute. Usually the effect is dismissed as being caused by puffs of hot and cold air, even in the absence of a breeze. `Kohl has developed a novel electronic thermometer, capable of rapid response, for investigating the nature of the fluctuations. He writes:

"Weather is powered by sunlight. On the average the earth intercepts the equivalent of about 1,400 watts of solar energy per square meter per minute. That energy is usually expressed as the 'solar constant.' It amounts to 1.95 calories per square centimeter per minute.


Figure 2: Arrangement of the germanium-diode mountings

"A portion of this vast inpouring of energy heats the earth's surface, which in turn warms the air and so gives rise to the large-scale aspects of weather. Another portion heats the air directly. The extent of the heating in any 'domain,' or particular volume of air, is largely determined by the amount of dust and vapor held in suspension. The density of the suspended substances tends to vary. As a result the air is warmed unevenly in small volumes.

"The presence of these domains can be detected and their size determined by means of a sensitive thermometer. As air in the first few feet of the atmosphere drifts past the sensing element of the instrument the pointer fluctuates constantly in response to 'temperature noise.' At my geographical location the daytime fluctuation ranges from a maximum of about one degree F. in bright winter sunlight to 10 degrees in June. Rates of temperature change amounting to more than two degrees per second have been recorded.

"The sensing element of the instrument consists of a string of germanium diodes connected in series. The electrical resistance of the string varies inversely with temperature. The assembly constitutes one of the four arms of a Wheatstone bridge. A galvanometer connected across the bridge circuit is calibrated to indicate the average temperature of the diodes as the bridge loses balance; the galvanometer thus functions as a conventional thermometer. The voltage that develops across the diodes is also applied to the input terminals of a transistor amplifier. A galvanometer connected to the output terminals of the amplifier measures temperature 'noise' (dT), or transient changes in temperature.


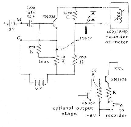
Figure 3: Circuitry of the amplifier and recorder

"I selected germanium diodes for sensing temperature. Types 1N272, 1N276 and lN995 are satisfactory. Germanium diodes are relatively inexpensive; they are also rugged and sealed against weather. Their response time to changes in temperature tends to vary somewhat with type but is measured in seconds. I made up two strings of differing configuration. One consisted of 13 diodes strung five feet apart on a wire 75 feet long for sensing temperature in a straight line. The second unit was assembled as a cluster of 13 diodes in a three-inch square that approximates a 'point' sensor. The potential that develops across the diodes varies in direct proportion to the temperature. From-11 to 100 degrees F. the potential decreases one volt; the change can be measured accurately by an inexpensive meter without amplification [see Figure 1].

"Power for the instrument is drawn from a conventional 115-volt, 60-cycle line through a filament transformer. The output of the transformer is converted to direct current by a diode, and the potential of the filtered output is held constant by a pair of voltage-regulating Zener diodes connected in tandem. The output current is then split into two paths: the string of diodes and a series of six fixed resistors that function as a voltage divider. Taps connected between five of the resistors connect sequentially to the galvanometer through a rotary switch. The arrangement enables the operator to observe any one of four temperature ranges between -32 and 101 degrees F.

"Current through the sensing diodes is limited by a fixed resistor of 10,000 ohms ["10 K" in Figure 1]; the resistor passes a constant current of 1.7 milliamperes. A current of 25 millionths of an ampere drives the pointer of the galvanometer to full scale. Because current drawn by the meter is small compared with the current of the diodes, the accuracy of the instrument is not impaired by including the meter in this portion of the circuit. The circuit could have been designed so that the full range of temperature from-32 to 101 degrees would have been covered by the three-inch scale of the meter.


Figure 4: Graphs of light and temperature recorded by the thermometer

"The insertion of the range switch increases the effective length of the scale to 12 inches and, at minor cost in terms of operating convenience, proportionately increases the accuracy with which observations can be made. Fixed resistors of the type guaranteed to be within 1 percent of the rated value were used in the construction not because this accuracy is required but because resistors of this quality have good stability-they are less likely to change with age. Although the circuit is not critical with respect to the value of the components, the range of temperature indications depends directly on the values of the 220-ohm and 15,000-ohm resistors.

"A .01-microfarad capacitor is connected across each of the temperature-sensing diodes to protect the diodes against surges of current that may be induced in the circuit by strokes of lightning. For the same reason a good electrical connection must be made between the G terminal and the ground. The diodes are mounted under a supporting block of Styrofoam that in turn is supported by a shiny cover of light-gauge sheet aluminum. The end tabs of the aluminum are folded up and perforated to pass the suspension wire on which the units are strung. The Styrofoam block hangs below the wire, thus protecting the diodes from direct sunlight and weather.

"The ceramic bypass capacitor is pushed into a knife slit in the foam and held in place by a dab of casein cement. The leads of the capacitor are soldered to the leads of the diode and pushed through the Styrofoam block [see Figure 2]. In the case of the point sensor a single protective capacitor can be connected across all 13 diodes. When solder connections are made, the leads to the diodes should be gripped between the jaws of a pair of pliers that will act as a heat sink and so protect the diode from a damaging rise in temperature.

"A single-stage amplifier is used to couple the changing diode voltage that is developed across the terminals M and G to the galvanometer or to a pen recorder. Changes in voltage across these terminals are coupled to the 2N333 silicon transistor through the 2,000-microfarad capacitor [see Figure 3]. The amplifier accordingly responds only to alternating current and therefore only to changes in temperature (dT), not to steady-state values of average temperature.

"After the apparatus has been constructed the base current of the transistor must be adjusted (with the input leads disconnected) by altering the setting of the 10,000-ohm potentiometer until the meter or recorder, which is connected to the output, indicates a deflection of approximately half scale. This position of the pointer or recording stylus represents the zero position of the scale. Changes in temperature are represented by excursions above and below this zero position.

The 1N457 silicon diode connected in series with the potentiometer provides temperature compensation for the transistor. The two remaining diodes protect the output meter from damage by excessive voltage. The pointer or pen of the output meter will move away from the zero position when the amplifier is connected initially to the M and G terminals but will return within about 30 minutes when the circuit operation has stabilized.

"Some current may leak through the 2,000-microfarad capacitor. If so, a small change in bias may be needed to restore the zero position of the output meter after the circuit has stabilized. Make the change by adjusting the potentiometer without disconnecting the input leads of the amplifier. An occasional 2,O00microfarad capacitor may conduct an abnormally large current. In this case insert a three-volt battery in series with the input lead that connects to the M terminal. After the battery has been inserted adjust the bias to restore the zero setting of the output meter.

"To calibrate the instrument connect the point sensor, set the range switch to the range between 30 and 74 degrees and measure the room temperature with a conventional mercury thermometer. Observe the meter indication and the temperature. Make a note of the two readings. Then place the point sensor and the thermometer in an environment of a different temperature, such as a kitchen refrigerator, and similarly list the corresponding readings.

"I learned by experiment that the system is linear: the meter indications vary in direct proportion to the temperature.

For this reason the measurement of only two temperatures is enough to plot a graph that relates temperature to the meter indications. Repeat the calibration procedure for each of the remaining three ranges. The freezing compartment of the refrigerator can be used to provide the lowest temperature and the kitchen oven the highest.

"With the electronic thermometer calibrated it is easy to calibrate the output meter of the amplifier. Connect a 100,000-ohm rheostat across the M and G terminals. By turning the knob of the rheostat quickly it is possible to change the voltage across the M and G terminals sufficiently to cause the pointer of the previously calibrated meter to move a distance equivalent to a temperature change of one degree. The recorder stylus or meter connected to the output of the amplifier will then also move the equivalent of one degree. Record this indication.

"Repeat the procedure, turning the potentiometer enough to cause a deflection of five degrees. Record the result and plot the calibration graph. The value of the 1,000-ohm resistor that is connected across the output terminals of the amplifier (to which the meter connects) may be increased or decreased to a value that causes the stylus or pointer to swing full scale for a desired temperature excursion, such as exactly five degrees or 10 degrees.

"The pen recorder I use swings full scale on a current of 100 microamperes, which occurs when the drop in voltage across the 1,000-ohm resistor is .5 volt. If one removes or changes the 1,000-ohm resistor, the unit will drive any inexpensive recorder, such as the Amprobe instrument with a range of from zero to one milliampere. (This recorder is made by the Amprobe Instrument Corporation, 630 Merrick Road, Lynbrook, N.Y. 11563.) The output current can be increased still more by adding a stage of amplification, such as the one shown at the lower right in the accompanying illustration [left]. The value of R in the illustration establishes the output current and is determined experimentally to produce the desired deflection of the recording pen. One can make the value of R as low as 680 ohms. At this value the output current would be 10 milliamperes.

"The thermometer and the recorder can be used with either the line array or the cluster of diodes without change in calibration if all diodes are bought at the same time from a single supplier. The line sensor provides a more accurate measure of average steady-state temperature than the point cluster does because the sensor averages temperature over a much larger volume of air.

"Simultaneous recordings were made of both temperature and sunlight. Sunlight was picked up by a photocell that actuated a second recording stylus. In the accompanying illustration [above] the photocell trace appears at the top and the trace of the temperature noise below. The overall dependence of temperature noise on the intensity of sunlight is evident in each day's recordings. This observation suggests that direct sunlight must reach the lower atmosphere to produce heating. Although the illumination of the sky increases considerably before sunrise, the temperature noise does not appear until the sun rises several degrees above the horizon. Frequently the sunrise effect generates one of the largest temperature excursions of the day.

"Analysis of the continuous recordings made during the four seasons last year led to several generalizations about temperature noise. The amplitude of the temperature noise increases as the sun climbs toward its zenith and usually reaches a maximum about an hour after noon As I indicated earlier, at Minneapolis the maximums range from one degree in December to about 10 degrees in June.

"The movements of cirrus-cloud layers indicate that temperature noise varies in direct proportion to sunlight. When sunrise is obscured by high overcast, the noise is absent. The fluctuations tend to follow long-term changes in general illumination. Apparently the intensity of direct solar radiation must reach some threshold in the lower atmosphere before domains of heated air appear.

"The suppression of temperature noise becomes most apparent when cumulus cloud shadows drift in to cover the sensors. Within seconds of the arrival of the shadow the noise level begins to fall. Conversely, it increases to its former level promptly when the shadow passes and the sunlight reappears. This finding suggests that heat is rapidly dissipated by the domains and-a more significant fact-that the domains are heated directly by solar radiation and not by contact with the ground. In order to check this conclusion I placed the sensors in local shadow by erecting cardboard shields five feet above the germanium diodes. The shadows had no effect on the recorded amplitude of the temperature noise.

"The largest amplitudes of temperature noise I have recorded came on summer days when vigorous cumulus-cloud activity was observed and when numerous cloud shadows swept across the area. Even on days of fair weather and bright sunshine, however, the differences in the amplitude of temperature noise were as much as threefold. None of the conventional meteorological data-such as average temperature, relative humidity, barometric pressure and so on-changed comparably.

"Some temperature noise is present at all hours, although the amplitude is much greater during daylight. Average temperatures ranged from -26 to 97 degrees F. during the year, but the noise amplitudes were independent of average temperature and dependent on the intensity of sunlight. Temperature noise is also present at all wind velocities. The size of the domains is largest on windy days. The amplitude of temperature excursions during days of near calm approached those observed on windy days, but on calm days the period of the fluctuations increased to more than 10 minutes in contrast to normal periods of about 30 seconds.

"The minimum temperature noise was observed during each of several fogs. Peak-to-peak recordings of less than .05 degree F. for a continuous period of three hours were made during one fog even though the velocity of the wind reached 10 miles per hour. Rain, snow, blizzards and blowing snow under heavy overcasts produce very little temperature noise. Although thunderstorms produce large fluctuations in the average temperature, they generate little temperature noise.

"An important continuing area of study is the correlation of temperature noise and the density of dust in the atmosphere. Nighttime periods of comparatively intense noise occurred when dust clouds of low altitude were visible in a searchlight. This observation suggests that differences in daytime heating may depend on the density of matter suspended in the atmosphere.

"The size of the heated domains was estimated by multiplying the period between temperature minimums by the average wind velocity at the time of observation. They averaged about 300 feet in diameter. The longest measured one mile. The size appears to vary inversely with the noise."

The problem of providing a truly stable mounting for a telescope has long preoccupied amateur astronomers. Among many designs is one recently made by Edwin Snead of Houston, Tex. He claims for his mounting the virtues of rock-solid stability, economy and ease of construction. Snead writes:


Figure 5: Edwin Snead's telescope mounting

"For a long time I have wondered why amateur astronomers invest so much time and effort in precision optics only to have the quality of these optics largely wasted by an unsteady mounting. The best tripod mounts I have seen required completely 'hands off' viewing. Focusing in particular seems to be a trial-and-error process, because the vibration induced by moving the eyepiece makes for a blurry image that persists for some time after the hands are removed.

"Generally the observer will be standing or sitting in some rather awkward position, so that it is difficult for him to keep his eye precisely aligned with the eyepiece without actually touching it. When he does touch it, the field erupts into a smear, and he must back off and approach cautiously again. All this 'micromaneuvering' had a tendency to give me a stiff neck and to reduce the pleasure I got from the telescope, so I started looking for a better kind of portable mounting.

"One day I was watching a war story on television and was struck by the fact that a mortar has almost exactly the mounting system I was looking for. I couldn't find any old mortars in the local war surplus stores, but while I was still looking for one I happened to be in Boston and to visit the U.S.S. Constitution. I was particularly interested in the guns. Each gun was mounted in a wooden carriage with the stair-step sides I had seen before but never understood. On the Constitution their purpose is clear, because each gun position has two crowbars and a wooden wedge handy. To adjust the elevation the gunners placed the crowbars under the breech of the gun and then, using the wooden carriage sides for a fulcrum, they levered the gun into the correct position and slipped the wooden wedge under the breech to hold it. So my search for the ideal portable telescope mount ended with an idea from a 180-year-old piece of naval equipment.

"For $10 I bought a three-inch reflecting telescope made by a well-known toy manufacturer. This telescope came with a ball-joint mounting that was intended to be attached to the back of a chair or to a stepladder. I next collected some 1 1/2-inch-by-3/8-inch wood lath, some 3/4-inch-by-1 1/2-inch molding, some 1/4-inch bolts and a few wood screws, and went to work in the middle of the living room. All the necessary tools were in a small box I keep around the house for hanging pictures and repairing door latches.

"The two-directional wedge design gave me a good bit of trouble, so I decided to go ahead with the elevation wedge and work out the azimuth wedge later. In order to test the elevation wedge, I built a flat area at the bottom of the tripod for the wedge to rest on while it supported the lower end of the telescope [see illustration above left]. Then, to hold the telescope tight against the wedge and to keep the wedge from falling out, I stretched a rubber band over the bottom of the telescope. The elevation wedge worked perfectly. I could adjust the entire tripod enough (by lengthening or shortening the single front leg or by moving it forward or backward) so that the target could be brought into the field by adjustment of the elevation wedge.

"Then, as I moved the elevation wedge right and left, trying to figure out how to build an adjustable slot for it to travel in, I realized that I was having no trouble getting the wedge to remain where I had left it anywhere in an arc of two inches right or left. The rubber band caused sufficient friction to hold the wedge in place but stretched enough to allow plenty of lateral movement for fine adjustment. Before I had even tackled the difficult part of the job the design was complete."

 

Bibliography

PHYSICAL METEOROLOGY. John C. Johnson. The M.I.T. Press, 1954.

 

Suppliers and Organizations

 

Fry's Electronics retails over 30,000 electronic items within each store. Fry's has been keeping hi-tech professionals supplied with products representing the latest technology trends and advances in the personal computer marketplace for 15 years. Fry's has become the place where a technical customer can shop with confidence and comfort.

 

The Society for Amateur Scientists (SAS) is a nonprofit research and educational organization dedicated to helping people enrich their lives by following their passion to take part in scientific adventures of all kinds.

The Society for Amateur Scientists
5600 Post Road, #114-341
East Greenwich, RI 02818
Phone: 1-401-823-7800

Internet: http://www.sas.org/